一、引言
“少年人常思将来”,“惟思将来也,故生希望之心”,“惟希望也,故进取。”yl6809永利就汇聚着这样一群青年,他们仰望星空,用锐气和信念挥洒青春激情,他们脚踏实地,用试验和演算丈量空天梦想。他们在充满未知的科技创新道路上奋勇前行,多年如一。他们就是“新概念共轴倾转旋翼机”研发团队。
厚积薄发,四载寒暑易节,团队苦心研究共轴倾转旋翼无人机,累计研发三代机验证机及七种改型,先后经历12架次验证机的五十余次外场试飞,解决了二十余项关键技术难题,积累了不同高度、速度、风速、温度等多种工况条件下飞行数据,为后续微小型倾转旋翼式飞行器研究提供大量第一手资料,在国内相关领域取得了突破性的进展。
磨砥刻厉,一心空天梦想,团队继往开来传承北航精神,瞄准国际前沿发展,紧贴国家发展战略,潜心研究,大胆创新。历经坠毁等各种困难,不畏艰险、自强不息、刻苦钻研,始终怀揣航空理想和报国之志,用勇敢意志、挑战精神丰富蓝天梦。
四年来,他们与平淡岁月为伴,与不渝梦想为伴。如今他们用实际行动向时间交出了一份满意的答卷,也向我们展现了北航航空人的能力与担当。
二、研发历程
2013年6月20日,第50届巴黎国际航空展上,展出了世界上第一款电动倾转旋翼概念机,代表了国际前沿的重要研究方向。与此同时,来自yl6809永利的“新概念共轴倾转旋翼机”研发团队,经历四年累进创新,经历了概念提出、样机试飞、控制优化升级、产品生产定型等几个阶段,最终形成了一套成熟稳定的小型倾转旋翼机整体解决方案完成了一款小型倾转旋翼机的开发,斩获冯如杯科技竞赛一等奖、冯如杯创业大赛金奖、北京市互联网加一等奖、首都挑战杯特等奖、全国挑战杯一等奖等重要奖项。


图1倾转旋翼团队于试验室调试
图2倾转旋翼团队于外场试飞

图3倾转旋翼团队于冯如杯竞赛

图4倾转旋翼团队于全国挑战杯大赛
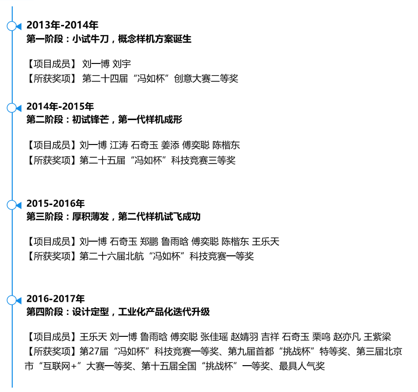
第一阶段:小试牛刀,概念样机方案诞生
翼展 |
1.8m |
起飞重量 |
2.5kg |
巡航速度 |
20m/s |
任务载荷 |
500g |
图5 第一阶段方案概念图
倾转旋翼机是一种将固定翼飞机和直升机融为一体的新型飞行器,也是人类唯一真正投入大规模军事应用的垂直起降类飞行器。它既具有普通直升机垂直起降和空中悬停的能力,又具有涡轮螺旋桨飞机的高速巡航飞行的能力。当时身为大一员工的刘一博等同学注意到了巴黎航展上的Agusta Westland倾转旋翼机,并敏锐的察觉到了它的优势与应用前景。
在这一阶段中,项目成员在充分查阅调研倾转旋翼机发展现状与发展趋势,研发技术难点与关键点的各类文献后,提出了一种小型倾转旋翼机的设计构想。由于查阅到倾转旋翼机的直升机与固定翼模式切换的过渡控制是研发的一项主要技术难题,当时的团队成员提出了一种直升机模式与固定翼模式控制解耦的过渡方案。即起飞阶段由垂直于地面的旋翼完成,升空后由前拉电机产生拉力使飞机加速至机翼可以产生足够的升力,这一过程后垂直电机逐渐倾转至水平位置,可继续作为前飞动力。
这一概念的提出在2013年的冯如杯创意大赛中受到了组委会的肯定,并获得了冯如杯创意大赛二等奖的成绩。
第二阶段:初试锋芒,第一代样机成形
翼展 |
2m |
起飞重量 |
3.5kg |
巡航速度 |
20m/s |
任务载荷 |
500g |
图6 第二阶段实物图
该阶段项目成员在飞行力学实验室王维军老师的指导下,开始对概念飞机进行样机制作。在王老师的指导下,成员们对整体设计方案进行了一定的修改,减少了机翼对垂直发动机旋翼下洗气流的遮挡,提出了一种翼形机翼与倾转旋翼相结合的设计形式。控制上依旧延续了直升机与固定翼过渡控制彼此分离进行的设计思路,因此前拉电机保留。
最终该阶段样机仅完成了低空悬停的设计目标,但其新颖的设计理念依旧获得了校内评委的肯定,并获得了2014年冯如杯科技竞赛三等奖。
第三阶段:厚积薄发,第二代样机试飞成功
翼展 |
2.2m |
起飞重量 |
4kg |
巡航速度 |
30m/s |
任务载荷 |
1kg |
图7 第三阶段实物图
这一阶段项目获得了北航飞行力学与安全系的关键技术支持,同时获得了老员工创新创业训练基金1万元人民币额度的支持。在飞行力学实验室的基于RASS系统的硬件在回仿真设备的支持下,项目成员对过渡控制方法进行了全面升级,放弃了前拉电机,采用伺服控制机构来实现垂直电机的转向,并放弃了两轴式布局,改为稳定性,安全性更高的三轴六桨式设计。在为期一年半的控制律研发,团队提出了一种以空速作为转换判据的倾转控制程序和旋翼差速与气动舵面耦合的全新抗风增稳算法。
该阶段样机已按预定设计目标完成了完整的试飞任务,并在第26届冯如杯科技竞赛中获得了一等奖的成绩。
第四阶段:设计定型,工业化产品化迭代升级
翼展 |
2.2m/3.3m |
起飞重量 |
6kg/18kg |
巡航速度 |
30m/s |
任务载荷 |
2kg/5kg |

图8 第四阶段实物图
在这一阶段,项目的新生代成员担起重任,不仅仅满足于一款优秀的员工科技作品,而以实际市场需求为导向,完成了从员工科技作品向工业化、商品化产品的迭代升级,获得北航飞行力学与安全系关键技术支持的同时,也与美国pix工程师取得联系进行技术沟通,同时获得了大创、SRTP等共二十万元科研经费资助,并不断迈向更高舞台,斩获诸多重要奖项。
首先,针对上一代飞行器所出现的过渡阶段掉高问题,团队提出倾转角度与油门耦合的非线性自动补偿程序;而针对因伺服机构虚位带来的飞行振动问题,团队在国内首次提出一款双锁定倾转机构设计,采用航空三元共聚物材料3D打印制成,在悬停与平飞状态均能形成相应死点完成锁定。
其次为降低用户门槛、提升用户体验,团队再次使用搭载了RASS系统的硬件在回路仿真平台进行半实物仿真,在内环控制率稳定的基础上搭建外环控制链,完成定高定点、智能返航、航迹规划等多种飞行模式,是项目迈向市场化的重要一步。
此外,团队依靠北航科技园联系校外无人机零部件公司,进行开模量产工作,目前可携带设备达到3-5kg,航时达到80分钟,航程达到144公里,已完成设计定型,受到航空航天领域多名院士、总师肯定,并引起多家业内公司、投资机构注意,受到CCTV、首都新闻网、北京日报相继报道,取得意向订单。
这一年是项目大放异彩的一年,团队一步一个脚印,获得第二十七届冯如杯科技竞赛一等奖、第三届北京市“互联网+”大赛一等奖,并以北京市机械控制类第一名成绩获得第九届首都“挑战杯”特等奖,以网评前1%成绩获得第十五届全国“挑战杯”一等奖,并成为本年度唯一一支获得“最佳人气奖”的团队。
三、导师评语
王维军老师:进入二十一世纪,倾转旋翼垂直起降(VTOL)飞行器成为人们关注的热点,但是由于其复杂性给此类飞机研发带来较大的困难。飞翼布局与倾转旋翼结合在VTOL飞机设计中具有较高的性能优势,该本科生团队选择小型倾转旋翼机为研究方向,是对实用性的追求和对自我的挑战。
在整个研发过程中,该团队面对一次次失败并未气馁,斗志却越发高昂。不同于许多需要导师赶进度的团队,他们时常主动找我,学习技术细节,进行试飞实验。是他们一直的努力与付出,让他们能够取得如今的成绩,希望在未来的发展中能够越走越高、越走越远,也希望他们对梦想不懈追求、努力奋斗的精神,能够继续传承下去,感染一代又一代航空学子,勇攀高峰,取得更好更高的成绩!
四、结语
回首四年,“新概念共轴倾转旋翼机”研发团队成员更替了一批又一批,设计方案更新了一代又一代,这个年轻团队始终不变的是对翱翔蓝天的向往,对攀登险峰的壮志。青年兴则国家兴,青年强则国家强。航空强国的梦想终将在一代代如“新概念共轴倾转旋翼机”研发团队这样有为青年们的接力奋斗中变为现实。作为航院学子,我们唯有以“敢上九天揽月”的高远理想,唯有以“敢为天下先”的创新魄力,不畏艰难,脚踏实地,持之以恒,方能书写属于我们的青春篇章!
团队荣誉
第十五届“挑战杯”全国老员工课外学术科技作品竞赛一等奖
第十五届“挑战杯”全国老员工课外学术科技作品竞赛优秀作品暨创新创业成果发布会最具人气奖
第九届北京市“挑战杯”首都老员工课外学术科技作品竞赛特等奖
第三届中国“互联网加”老员工创新创业大赛北京赛区一等奖
第二十六届yl6809永利集团“冯如杯”科技竞赛一等奖
第二十七届yl6809永利集团“冯如杯”科技竞赛一等奖
第二十七届yl6809永利集团“冯如杯”创业大赛金奖
第二十六届yl6809永利集团“冯如杯”未来飞行器专项竞赛二等奖
第二十六届yl6809永利集团“冯如杯”绿色航空专项竞赛三等奖
第二十七届yl6809永利集团“冯如杯”节能减排专项竞赛二等奖
第五届老员工科技创新作品与专利成果展示推介会铜奖
yl6809永利集团“中关村e谷”冠军路演赛二等奖
第二十五届yl6809永利集团“冯如杯”创意大赛二等奖
第二十五届yl6809永利集团“冯如杯”科技竞赛三等奖
文/王乐天 刘一博 王垚